一、问题一:什么是旧机电产品?
·根据《进口旧机电产品检验监督管理办法》,旧机电产品是指具有下列情形之一的机电产品:
·已经使用(不含使用前测试、调试的设备),仍具备基本功能和一定使用价值的;
·未经使用,但超过质量保证期(非保修期)的;
·未经使用,但存放时间过长,部件产生明显有形损耗的;
·新旧部件混装的;
·经过翻新的。
二、问题二:哪些进口旧机电产品需要装运前检验?
根据《进口旧机电产品检验监督管理办法》第五条规定,进口旧机电产品应当实施口岸查验、目的地检验以及监督管理。其中价值较高、涉及人身财产安全、健康、环境保护项目的高风险进口旧机电产品,还需实施装运前检验。
需实施装运前检验的进口旧机电产品清单由海关总署制定并在海关总署网站上公布,可以通过以下途径进行查询:
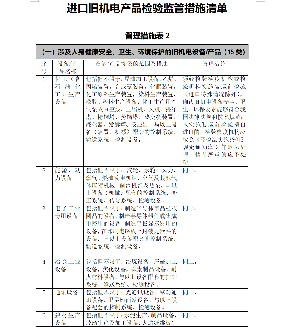
1.《质检总局关于调整进口旧机电产品检验监管的公告》(2014年第145号),对于列入《进口旧机电产品检验监管措施清单》管理措施表2的旧机电产品应实施装运前检验,共计17类旧机电产品。

2.通过“中国国际贸易单一窗口”—全部应用—口岸执法申报—检验检疫—进口旧机电产品装运前检验监督管理系统—委托企业入口—综合查询—旧机电业务规则查询,在模块页面中输入产品的HS编码,即可查询相关商品是否需要装运前检验。
列入《禁止进口机电产品目录》的旧机电产品,不得进口;列入《重点旧机电产品进口目录》的,除实施装运前检验外,还需凭商务部签发的进口许可证办理通关手续。
三、问题三:装运前检验向哪里申请,由什么机构实施?
需实施装运前检验的进口旧机电产品,其收发货人或者其代理人应当申请由货物境内目的地直属海关,或者委托装运前检验机构实施装运前检验。
海关不予指定进口旧机电产品装运前检验机构。进口旧机电产品收发货人或者其代理人可以自行选择装运前检验机构实施装运前检验。
四、问题四:在哪里查询进口旧机电产品装运前检验机构?
通过“中国国际贸易单一窗口”—全部应用—口岸执法申报—检验检疫—进口旧机电产品装运前检验监督管理系统—委托企业入口——综合查询——已备案检验机构查询。
五、问题五:如何委托装运前检验机构进行装运前检验?
进入“中国国际贸易单一窗口”-全部应用—口岸执法申报-检验检疫-进口旧机电产品装运前检验监督管理-委托企业入口-业务管理-业务委托,点击“新增”按钮,进入“新增业务委托界面”,其中必填项以红色*标出。
可编辑字段为黄色底框,用户可以填写或者修改。不可编辑字段为灰色底框。如总数量、总金额为灰色不可编辑,该数据会自动从货物详情信息的数量和金额进行合计算出。
填写完毕货物信息后,点击“暂存”进行保存,再点击“申请材料”,上传相关随附单据。点击提交,由机构端进行审核。若机构端接受委托,则在业务委托列表的状态中显示“受理中”,检验机构继续添加随附单据、输入检验机构证书编号、证书有效期提交后业务委托列表的状态显示检验完成。若机构端退回委托,则在业务委托列表的状态中显示“补充材料”,企业根据要求修改补充材料再次提交由检验机构审核。



六、问题六:装运前检验应在什么时间完成?内容包括哪些?
进口旧机电产品的装运前检验应当于启运前,在其境外装货地或者发货地,按照我国法律法规和技术规范的强制性要求实施。
装运前检验内容包括:
1.核查产品品名、数量、规格(型号)、新旧、残损等情况是否与合同、发票等贸易文件所列相符。
2.是否包括、夹带禁止进口货物。
3.对安全、卫生、健康、环境保护、防止欺诈、能源消耗等项目做出评定:
·属特种设备的,检查是否获得《特种设备制造许可证》或型式试验报告;
·属食品接触机械的,评估产品安全卫生状况是否符合食品安全国家标准;
·属非道路移动机械的,评估其污染物排放是否符合相关强制性要求;
·评估产品是否符合我国能源效率有关限定标准;
·核查产品是否符合我国安全准入的其他要求。
七、问题七:装运前检验完成后出具什么资料?
装运前检验机构应当在完成装运前检验工作后,签发装运前检验证书,并随附装运前检验报告。
八、问题八:应实施装运前检验的进口旧机电产品,是否可以等货物到国内后补做装运前检验?
不可以。根据《中华人民共和国进出口商品检验法实施条例》第四十九条第三款规定,进口国家允许进口的旧机电产品未按照规定进行装运前检验的,按照国家有关规定予以退货;情节严重的,由出入境检验检疫机构并处100万元以下罚款。
九、问题九:进口旧机电产品的装运前检验结果如果与口岸查验结果不一致怎样处理?
根据《进口旧机电产品检验监督管理办法》(海关总署令第243号)第五条规定,进口旧机电产品的装运前检验结果与口岸查验、目的地检验结果不一致的,以口岸查验、目的地检验结果为准。
十、问题十:检验不合格的进口旧机电产品如何处置?
根据《进口旧机电产品检验监督管理办法》(海关总署令第243号)第十六条规定,经目的地检验,涉及人身财产安全、健康、环境保护项目不合格的,由海关责令收货人销毁、退运;其他项目不合格的,可以在海关的监督下进行技术处理,经重新检验合格的,方可销售或者使用。
经目的地检验不合格的进口旧机电产品,属成套设备及其材料的,签发不准安装使用通知书。经技术处理,并经海关重新检验合格的,方可安装使用。
热点推送
Hot News